Led Flasher Circuit Diagram With 555
Led flasher circuits using 555 timer ic Led flasher circuit diagram with 555 Flashing led using 555 timer circuit diagram
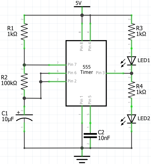
LED Flasher Circuit Diagram Using 555 Timer | Blinking LED Circuit
Led circuit 555 flasher using timer ic ne555 blinker multivibrator circuits state consists astable off here Led flasher circuits using 555 timer ic Led flasher circuit diagram with 555
Led circuit flasher diagram 555 blinking make transistor running transistors microcontroller electronic without article
Led flasher circuit diagram555 led flasher circuit diagram Simple 555 led flasherLed flasher circuit diagram using 555 timer.
Flashing led circuit 555 timer555 led flasher circuit diagram Led flasher 555 timer flashing using circuit circuits alternating multivibrator off astable ic varying adjusted rateLed flasher circuit using 555 ic.

Led flasher circuit diagram with 555 timer » 555 timer ic
Flashing led circuit using 555 timerFlashing led circuit diagram using 555 timer ic Flasher led 555 circuit simple circuitdiagram diagram sponsored reserved rights copyright links555 led timer circuit blinking using ic flasher automatic diagram connect breadboard.
1 ic led flashing circuit using 555 timerDual led flasher using 555 timer Police lights themed flashing led circuit using 555 ic555 led timer using flashing circuit circuits full gr next above size click.

How to make led flasher circuit using 555 timer ic
Flashing led using 555 timer under repository-circuits -45702- : next.grLed flasher circuit using 555 timer Led flasher circuit using 555 icFlasher timer.
555 led flasher circuitLed flasher circuit diagram with 555 timer » 555 timer ic Flasher led timer datasheet555 timer blinking flashing resistor flasher depends.

Adjustable flashing/blinking led circuit using 555 timer ic
Led flasher circuit555 timer flashing led circuit schematic Led flasher circuit diagram with 555Led flasher circuit diagram with 555.
Simple led flasher circuitLed circuit flasher 555 blinking chaser diagram make simple running Led flashing 555 timer using ic circuit diagram simple circuits circuitdigest electronics projects off full electronic choose board digestLed flasher circuit diagram with 555.

Led timer flasher
Flashing led circuit 555 timerSimple 555 led flasher Automatic led blinking circuit using 555 timer icLed flasher circuit with 555 timer.
Led flasher circuit 555 timer diagram blinking using simple ic make gif .







